

10月11日,中国能源建设股份有限公司和中国电力建设股份有限公司分别发布签署重大合同的公告。
中国能建与中国电建均与沙特公司签署了新能源EPC合同,项目金额折合人民币共314.83亿元,装机容量合计7GW。

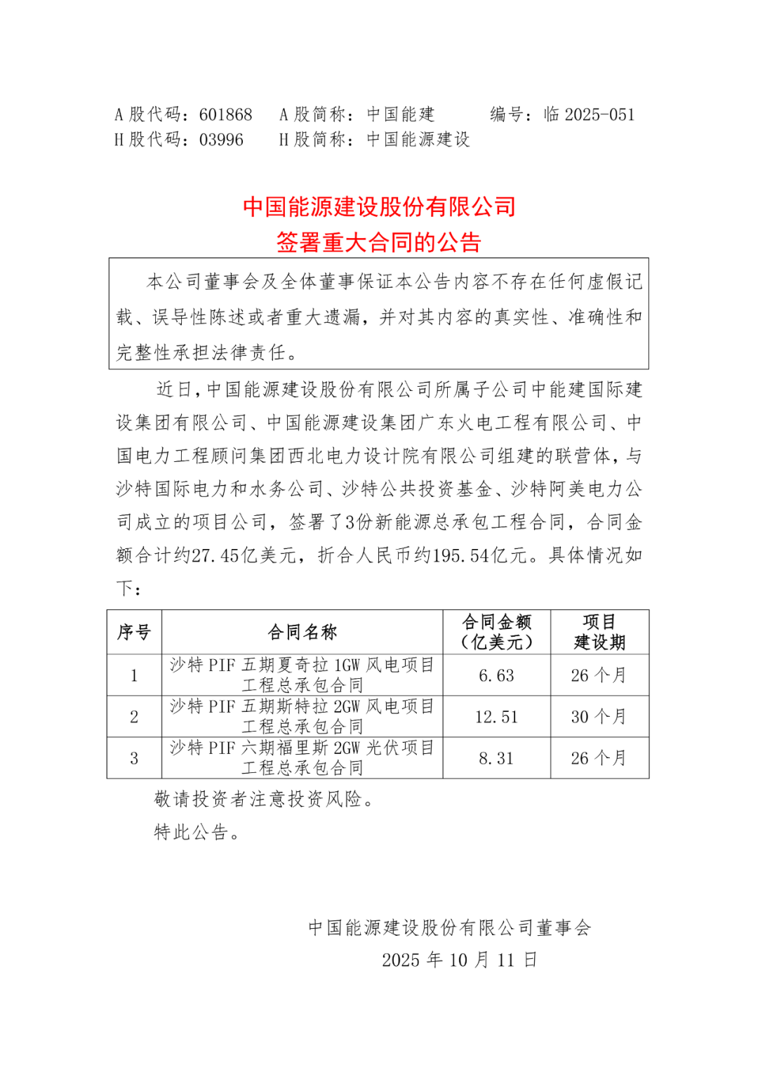
其中,中国能建签署了3份新能源总承包工程合同,涉及光伏容量2GW,合同金额合计约27.45亿美元,折合人民币约195.54亿元。
中国电建签订了两个光伏IPP项目合同,合同金额折合人民币共117.19亿元。两个项目均位于沙特中部地区利雅得省阿菲夫镇,工程范围为修建2000MW光伏场区、33/132kV场区升压站、132kV送出线路、电网站的部分连接设施和接口设施、连接道路等。



责任编辑:杨靖羽一片红配资
]article_adlist-->
海量资讯、精准解读,尽在新浪财经APP
实配网提示:文章来自网络,不代表本站观点。